新闻动态

您当前的位置:新闻动态 > 公司新闻 > 通富地产集团有限公司领导一行来我公司考察指导工作
返回首页

通富地产集团有限公司领导一行来我公司考察指导工作

公司新闻   2021-12-20 18:54:18   点击量:[1113]

 2021年1216下午,通富地产集团有限公司招釆部郭立功领导、禧悦城招采部李国旗经理2人一行来我公司考察指导工作,公司总经理连国柱、副总经理张飞飞、武鹏龙进行了对接

 

 

 

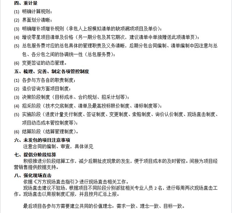
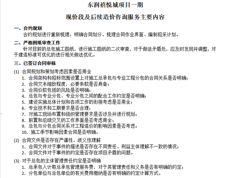
本次考察,主要是针对东润禧悦城项目一期现价段及后续造价咨询服务工作为内容进行了深入的交流和探讨

 

 

最后,双方达成了需求一致、理念一致、目标一致的价值理念。